Viết bởi Super User Chuyên mục chính: Thiết kế thi công xử lý nước Chuyên mục: Xử lý nước thải Được đăng: 20 Tháng 6 2017 Lượt xem: 312 Dân số Việt Nam ngày càng gia tăng, kinh tế cũng phát triển dẫn đến nhu cầu khám và điều trị bệnh gia tăng, số bệnh nhân cũng tăng theo.Theo số liệu […]
Lưu trữ tác giả: Admin
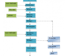
Viết bởi Super User Chuyên mục chính: Thiết kế thi công xử lý nước Chuyên mục: Xử lý nước thải Được đăng: 20 Tháng 6 2017 Lượt xem: 272 Để xử lý nguồn nước thải các nhà máy, xí nghiệp đã lựa chọn rất nhiều phương pháp nhưng phương pháp xử lý nước thải bằng biện pháp sinh học vẫn là […]
Viết bởi Super User Chuyên mục chính: Thiết kế thi công xử lý nước Chuyên mục: Xử lý nước thải Được đăng: 20 Tháng 6 2017 Lượt xem: 328 Ngày nay kinh tế ngày càng phát triển khoa học kỹ thuật tiên tiến, những thách thức môi trường đang là vấn đề nhức nhối của toàn xã hội. Tuy nhiên khoa học công […]
Viết bởi Super User Chuyên mục chính: Thiết kế thi công xử lý nước Chuyên mục: Xử lý nước thải Được đăng: 20 Tháng 6 2017 Lượt xem: 415 Hệ thống xử lý nước thải sau một thời gian hoạt động, vận hành thường xuống cấp và không đạt kết quả mong muốn, hay Doanh nghiệp có nhu cầu mở rộng […]
Nội dung của báo cáo đánh giá tác động môi trường theo quy định tại Mẫu số 04 Phụ lục II ban hành kèm theo Thông tư số 02/2022/TT-BTNMT ngày 10 tháng 1 năm 2022. 1.Không phải dự án nào cũng phải làm ĐMT Một lưu ý nữa là thay vì xác định đối tượng theo thẩm […]
xu-ly-nuoc-cap Để cung cấp nguồn nước sạch theo tiêu chuẩn của bộ y tế phục vụ cho đời sống sinh hoạt của người dân,Trung tâm ứng dụng những công nghệ mới xử lý nguồn nước hiện có trong môi trường thành nước sạch. Việc lựa chọn công nghệ xử lý sao cho phù hợp nhất sẽ được […]
Nước mặt là nhu cầu không thể thiếu được trong cuộc sống sinh hoạt hàng ngày cũng như trong quá trình sản xuất công nghiệp. trong sinh hoạt, nước cấp dùng cho nhu cầu ăn uống, vệ sinh, các hoạt động giải trí, các hoạt động công cộng như cứu hỏa, phun nước, tưới […]
Nguồn gây ô nhiễm môi trường Ngoài ra, nước ngầm cũng có thể bị nhiễm bẩn do tác động của con người. Các chất thải của con người và động vật, các chất thải sinh hoạt, chất thải hoá học, và việc sử dụng phân bón hoá học… tất cả những loại chất thải đó theo […]
Báo cáo giám sát môi trường là báo cáo kết quả quan trắc số liệu của mỗi công ty giúp cho mỗi công ty ngăn chặn được những vấn đề ô nhiễm và đưa ra giải pháp xử lý môi trường. 1. Đối tượng và tần suất thực hiện – Đối tượng thực hiện: Tất cả các […]
Đánh giá tác động môi trường hay viết tắt là ĐTM (hoặc tiếng Anh là EIA) là sự đánh giá khả năng tác động tích cực – tiêu cực của một dự án được đề xuất đến môi trường trong mối quan hệ giữa các khía cạnh tự nhiên, kinh tế và xã hội. 1. […]








